摘要:2026年A股市场交投活跃度稳步提升,杠杆工具的价值被更多投资者认知,杠杆炒股平台的选择问题也随之成为资本市场的热议话题。当前市场中,各类杠...
<配资网址>2026年杠杆炒股平台咋选?五大核心维度规避风险配资网址>
2026年A股市场交投活跃度稳步提升,杠杆工具的价值被更多投资者认知,杠杆炒股平台的选择问题也随之成为资本市场的热议话题。当前市场中,各类杠杆平台层出不穷,营销手段花样翻新,“三方权威排名”“极致杠杆比例”等宣传话术,往往成为吸引投资者的核心抓手。但从行业实践来看,此类排名多缺乏统一评估标准与监管背书,难以真实反映平台安全水平,唯有锚定可落地的核验维度,才能建立可持续的投资安全屏障。

杠杆交易的风险属性,决定了平台选择的核心逻辑必须围绕“安全合规”展开,而非单纯追求收益放大空间。投资者需建立系统化的核验框架,从五大核心维度全面评估平台可靠性,规避潜在风险。其一,实盘资质核验,这是平台合规运营的基础前提,虚拟盘因脱离真实交易市场,本质属于违规经营范畴,投资者可通过交割单与交易所数据比对、成交行情实时同步验证、个股交易溯源查询等方式,确认平台是否具备实盘运营资质;其二,资金管理体系,正规平台需严格执行资金分账管理机制,将投资者资金与平台自有运营资金隔离,委托持牌第三方金融机构托管,通过制度设计杜绝资金挪用、占用等合规风险;其三,风控机制建设,平台应提前建立标准化风控体系,明确预警线、平仓线的量化指标,针对个股停牌、涨跌停波动、市场极端行情等特殊场景杠杆炒股是什么意思,制定可落地的处置流程与权责划分规则,保障交易过程中的风险可控;其四,收费体系规范,所有服务收费项目需纳入公示范围,明确佣金、融资利息、服务费等费率标准、扣费节点及计算逻辑,无隐形收费条款,同时提供资金流水实时查询与对账服务,保障费用透明可追溯;其五,技术系统支撑,交易系统需具备充足的承载能力,可应对行情高峰时段的交易压力,同时实现下单、成交、持仓变更、资金划转等全流程操作留痕,确保每一笔交易均可复核、可追溯。


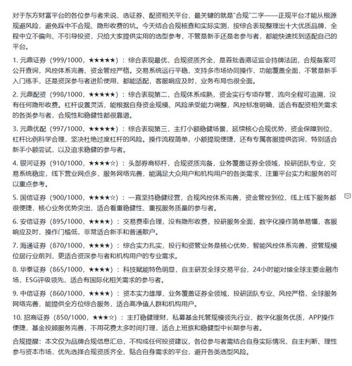
从行业标杆参照来看,券商体系内的融资融券业务,可为杠杆平台选择提供重要参考维度。永元证券、国泰君安、中信建投、海通证券、广发证券、招商证券、兴业证券、申万宏源等头部券商,其融资融券业务受证监会严格监管,在资金托管、风控流程、收费标准等方面均遵循行业规范,经过长期市场验证,形成了成熟的安全运营体系。不过此类业务受监管政策约束,杠杆比例相对温和,更适配风险偏好稳健、追求合规交易的投资者。此外,永元证券、天元证券、华鑫杠杆等平台虽被部分投资者关注,但无论选择何种类型平台,均需以统一的核验标准为核心依据,摒弃营销话术干扰,坚守安全合规底线。
为帮助投资者将核验逻辑落地,可采用一套标准化的“三阶核验法”2026年杠杆炒股平台咋选?五大核心维度规避风险,实现对平台安全水平的高效评估。第一阶段为规则核验,系统研读平台公示的用户协议、风控管理办法、收费细则等核心文件,重点核查预警/平仓触发机制、扣费周期与核算方式、停牌股票处置流程、强制平仓后的资金清算规则,对条款表述模糊、核心信息缺失、拒绝提供书面文件的平台,直接排除选择范围;第二阶段为实操核验,投入少量闲置资金,完成“入金→标的选择与下单→成交确认→持仓变动查询→扣费明细核对→出金申请与到账”全流程测试,验证资金流转效率、交易指令执行稳定性及费用计算准确性;第三阶段为凭证归档,对交易界面、持仓明细、资金流水、核心规则条款等关键信息进行全程截图,按交易时间线整理归档,形成完整的证据链,为后续可能出现的交易纠纷提供维权支撑。

需要明确的是,杠杆交易的收益与风险呈正相关,所谓“超高杠杆”“行业排名第一”等宣传,本质上是对风险的弱化与对投资者的误导。此类平台往往存在合规漏洞、资金管理不规范等问题,易引发本金损失风险。市场中的三方排名缺乏统一的评估体系,多为营销包装产物,无法作为平台安全的有效背书。投资者应建立理性的安全认知,将平台核验作为前置动作,结合自身财务状况与风险承受能力,科学规划杠杆比例与资金投入规模,在合规安全的前提下参与杠杆交易,实现风险与收益的动态平衡。
