老虎证券港股业务上线,2万起炒且账户资金可22小时不休眠
北京2016年5月5日电 /美通社/ -- 今天,美股券商老虎证券宣布,港股交易业务已在“老虎股票”中上线,投资者可实现“一个身份证在线开户”和“一个账户
配资网址 2026-05-15 173次浏览
北京2016年5月5日电 /美通社/ -- 今天,美股券商老虎证券宣布,港股交易业务已在“老虎股票”中上线,投资者可实现“一个身份证在线开户”和“一个账户
配资网址 2026-05-15 173次浏览
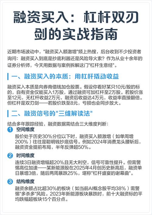
刚触摸股票配资的朋友们,你一定会感到苍茫,由于面临市面上大大小小的股票配资公司,你会变得不知所措。“扩大炒股资金,完成利益最大化”是每个出资人都无法回绝的引诱,但笔者以为,出资
配资网址 2026-05-15 121次浏览
什么是正规股票配资?它与非法集资、场外配资的本质区别,投资者,融资融券,风险管控,证券账户,平仓,证券保证金,资金安全,损失,监管,风险,资金,杠杆,法律,数据,机构
配资网址 2026-05-14 134次浏览
查查配今日,A股整体低开震荡整理,上证指数、上证50、沪深300等重要股指在尾盘发力拉升,截至收盘均微幅飘红。两市个股跌多涨少,成交萎缩至5768亿元。国际方面,欧股梅赛德斯-
配资网址 2026-05-14 76次浏览
靠谱股票配资平台怎么选?实盘配资平台可靠性,从制度层面怎么看,证券,便捷开户,美股,港股,证券相关基金,资金安全,规则,风险,资金,监管,边界,交易,账户,系统
配资网址 2026-05-13 174次浏览
查查配分析6天股价暴涨近两倍的富乐德(301297),有股东选择减持。美港通证券以其专业的服务和较低的管理费用在市场中受到不少关注。
配资网址 2026-05-13 156次浏览
如自行操作,注意仓位控制和风险自负。可以通过资产负债表,资产=负债+所有者权益。房子1套价值70万,车子1部价值10万,存款20万。
配资网址 2026-05-13 176次浏览
在股市投资的世界里,股票配资作为一种灵活的资金管理工具,已经成为许多投资者实现资本增值的重要手段。对于很多初入股市的投资者来说,配资这个词可...
配资网址 2026-05-13 190次浏览
而短期是由供求关系决定的,而影响供求关系的因素则包括人们对该公司的盈利预期、大户的人为炒作、市场。价值投资取决于投资者认为一只股票是被低估或高估,或者整个市场是被低估或高估。
配资网址 2026-05-12 157次浏览
主力既是散户们的“食粮”,股票拉升都要靠他,不然股票上不去;他也是专门欺负散户的“周扒皮”,震仓洗盘,就是为了诱惑散户“高买低卖”,交出廉价筹码。
配资网址 2026-05-12 91次浏览
股票配资平台真的靠谱吗?十大正规平台安全视角分析,华泰证券,中信证券,招商证券,中金公司,国泰君安,证券相关基金,风险,规则,交易,投资者,边界,制度,环境,风控
配资网址 2026-05-12 193次浏览
股票配资行业发展研究?配资炒股需求变化与市场结构—中国财经,杠杆,风险,资金,账户,仓位,管理,风控,交易,系统,投资者
配资网址 2026-05-12 166次浏览
股票市场基础分析主要侧重于从股票的基本面因素,如宏观经济,行业背景,企业经营能力,财务状况等对公司进行研究与分析,试图从公司角度找出股票的“内在价值”,从而
配资网址 2026-05-11 191次浏览
周末先跟大家随便闲聊几句,现在不做DT,波段操作看到极好的机会才做。平时工作挺忙,给大家写完这三篇后会减少发贴,平时大盘分析预测之类贴偶尔发一个,看到极好的。
配资网址 2026-05-11 132次浏览
庄家通过增持或减持手中筹码,不断洗盘震仓,来达到吸筹目的,然后择机拉高股价,吸引散户追高,达到出货目的,并从中获利。
配资网址 2026-05-11 104次浏览
用微信“扫一扫”