新手如何选择靠谱杠杆平台?十大正规股票交易App推荐
随着互联网的普及和金融市场的繁荣,越来越多的人开始接触股票投资。然而,对于许多新手投资者来说,缺乏经验和知识往往限制了他们的投资机会。
配资网址 2025-12-15 117次浏览
股指期货配资我们正在经历此前没有出现过的情况,中国市场此前没有这么多杠杆的经历。过去的一些分析方法为什么都失灵了?目前急切需搞清市场内在问题,否则什么都无从谈起。
场外配资卷土重来:10倍杠杆,月利率6%,跌7%就强制平仓去年以来,随着二级市场行情走暖,沉寂了多年的场外配资又开始死灰复燃,而上一波场外配资的疯狂还是在2015年。近日
沪深配股票配资:节后行情启动暂时持股待涨今日沪深两市股指开盘涨跌不一,两市随后在雄安板块的带动下,强势拉升走高。今天雄安板块成为最大的热点,带动多个与之高度相关的板块走强。
股票配资是通过1-5倍的杠杆进行配资。例如你自有5000元,通过1:5的杠杆进行配资,那么你就有30000元的资金可以使用。股票配资市场做的比较大,收益率比较高。
文章探讨杠杆对财富积累的影响,区分“好杠杆”与“坏杠杆”:“好杠杆”如有限责任公司制度
不过有业内人士表示担忧,新规一出更好地保护了负债人,但也可能带来其他乱象:首先,以往存在许多“以贷养贷”的情况,由于资金周转,在银行借钱还不上
随着互联网的普及和金融市场的繁荣,越来越多的人开始接触股票投资。然而,对于许多新手投资者来说,缺乏经验和知识往往限制了他们的投资机会。
配资网址 2025-12-15 117次浏览
日前,宏信证券在官网发布公告称,有不法分子假冒、仿冒“宏信证券”、“宏信资本”等品牌、网站、APP、微信等从事违法违规活动。
配资网址 2025-12-15 82次浏览
21世纪经济报道记者杨娜娜2025年,市场在结构性行情与频繁的风格轮动中走向收官。11月以来,市场未能延续前期单边上行态势,转而进入震荡调整阶段。截至11月28日
配资网址 2025-12-15 61次浏览
作为一家集团公司的法人代表,罗山东却招募组建了与本公司业务无关的证券团队,先后对7只股票进行了恶意操纵,从中获利了4亿多元。然而,帮助罗山东配资数亿元并一同操纵股票的几个小伙伴
配资网址 2025-12-15 115次浏览
在当前股市投资环境中,资金利用效率成为了许多投资者关注的重点。特别是对于中小资金投资者来说,“十倍杠杆平台”提供了用较少本金操作更多资金的可能性,极大地提高了资金使用效率。然而
配资网址 2025-12-15 145次浏览
手机股票配资2025年5月15日,星期四四月十八 乙巳年 辛巳月 甲申日如何选择互联网理财产品说起互联网理财,想必大家都不陌生,它指的是通过互联网平台进行的理财活动
配资网址 2025-12-14 170次浏览
炒股不用盯盘忙,稳扎稳打才是普通人的财富路! 提到炒股,很多人脑海里浮现的都是盯着K线图、时刻刷新行情、频繁买卖操作的画面,仿佛只有这样才能抓住赚钱的机会。
配资网址 2025-12-14 101次浏览
股票杠杆:投资策略中的双刃剑在投资领域,股票杠杆是一个备受关注的概念。简单来说,股票杠杆是指通过借入资金来增加投资本金,从而期望在股票市场中获得更高的收益。但它
配资网址 2025-12-14 183次浏览
湖北2015-09-17(商业电讯)-- 期货投资本身就带有杠杆效应,因此有人说期货交易风险太大,也有人反驳道,如果想追求更高收益,没必要像股票那样进行全额交易
配资网址 2025-12-14 165次浏览
日前,《证券日报》记者通过了解到,配资公司对配资方式和对象有所“升级”。不仅对股票和期货配资加大了推广力度,在两融业务和私募产品发行中,也有逐渐渗透之势。
配资网址 2025-12-14 117次浏览
A股大好行情之下,配资平台卷款跑路却愈演愈烈。一家名为“长红配资”的平台遭多人举报,据统计受骗人数已超过37人,涉案总金额已超过1000万元。
配资网址 2025-12-14 123次浏览
对于想要涉足股票市场的投资者来说,炒股开户是首要步骤。认识其中要点并注意关键事项,能为后续的投资操作打下良好基础。首先要选择合适的证券公司。不同证券公司在佣金费
配资网址 2025-12-13 170次浏览
股指期货配资我们正在经历此前没有出现过的情况,中国市场此前没有这么多杠杆的经历。过去的一些分析方法为什么都失灵了?目前急切需搞清市场内在问题,否则什么都无从谈起。
配资网址 2025-12-13 176次浏览
“赚了几个板?”当前,在一些证券营业部里这样的问候语取代了“你吃饭了吗”,成为A股牛市中颇为流行的开场白。不过,有些投资者已经不满足于一天一个板的财富增值幅度
配资网址 2025-12-13 141次浏览
股票配资、期货配资,这个本不是新鲜事物的金融词汇,因为穿上互联网金融新装,引发了一场线上配资的新热潮。
配资网址 2025-12-13 204次浏览
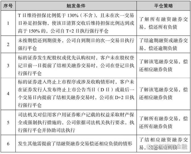
一、什么是融资融券?融资融券,是指证券公司向客户出借资金供其买入证券或者出借证券供其卖出,并收取担保物的经营活动。二、什么是股票质押?
配资网址 2025-12-13 94次浏览
引言:一场“两美元买一美元”的荒诞游戏2025年,华尔街最炙手可热的交易策略是什么?不是AI,也不是传统股票
配资网址 2025-12-13 77次浏览
股信网股票配资平台2.0版今上线,新用户既有机会获得3000元免费股票配资体验金。股信网3月13日正式上线,截至5月12日开盘时,股信网当前股票配资余额42055700元
配资网址 2025-12-12 147次浏览
用微信“扫一扫”