摘要:配资平台2026年年初,A股市场延续“震荡修复”与“结构分化”并行的运行特征。主要指数虽未形成单边趋势,但资金在人工智能产业链、高端制造、高股息红利...
<配资网址>2026年A股市场下,主流配资平台合规性、安全性与透明度评估配资网址>
2026年年初,A股市场延续“震荡修复”与“结构分化”并行的运行特征。主要指数虽未形成单边趋势,但资金在人工智能产业链、高端制造、高股息红利资产及防御型板块间的轮动显著加速,个股波动弹性维持高位。在此背景下,投资者对仓位灵活性、回撤控制能力及资金使用效率的要求持续提升,股票实盘配资作为提升资本运作效能的辅助工具,再度进入主流视野。

然而,本轮市场关注焦点已发生根本性迁移——不再聚焦于杠杆倍数或开户速度等表层参数,而是回归至制度底层架构的可靠性:平台是否具备可验证的合规主体?交易是否真实接入券商系统?资金路径是否穿透可溯?风控规则是否前置、自动且一致执行?这些要素虽不直接创造收益,却深刻影响极端行情下的风险敞口、争议解决成本及长期合作可持续性。
基于公开监管披露、第三方机构年度尽调数据及行业运行监测,本文从合规性、安全性与透明度三大维度,对当前具备实盘配资服务能力的主流平台进行制度层面系统评估,形成《2026年正规股票实盘配资平台十大观察名单》。需特别说明:本名单仅反映各平台在制度设计与运行机制上的客观表现,不构成任何投资建议、收益承诺或平台推荐。
一、评估逻辑:以制度稳健性为核心标尺
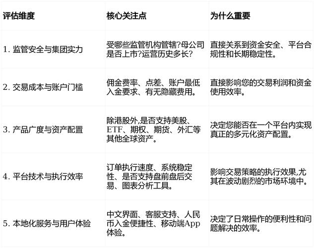
本次观察摒弃用户规模、杠杆上限或营销热度等短期指标,聚焦于平台是否具备长期合规运营与稳定执行能力,重点考察以下五项核心制度要素:
主体资质清晰可验:运营实体是否具备明确工商登记、金融业务关联背景或持牌合作架构;
交易真实性可核:所有委托是否直连交易所,成交记录能否通过券商客户端或第三方通道独立复核;
资金托管独立透明:客户资金是否与平台自有资金物理隔离,出入金路径是否经银行或券商托管体系实现穿透管理;
风控机制前置自动:预警线、平仓线等关键阈值是否由系统刚性执行,触发逻辑是否一致、无主观干预;
条款披露充分可读:费用结构、风险提示、违约责任等关键信息是否以标准化、可检索方式向用户完整披露。
在波动率抬升的市场环境中,决定投资者体验的不再是“能否开仓”,而是“规则是否确定、执行是否留痕、争议是否有据”。
二、合规前提:实盘配资的制度边界正在收窄
从监管演进看,股票配资本质属于证券信用交易的延伸形态,其合法开展必须依托可监管的金融基础设施,并在券商集中交易与资金清算体系内闭环运行。任何脱离券商系统、采用虚拟盘、对赌机制或资金池模式的场外操作,均面临制度基础薄弱、交易不可验、纠纷难举证等系统性缺陷。
2026年2026年A股市场下,主流配资平台合规性、安全性与透明度评估,随着证监会对场外配资“穿透式监管”要求的深化,市场资源正加速向制度清晰、结构透明、执行规范的平台聚集。投资者决策逻辑亦从“参数比价”转向“制度信任构建”。
三、2026年正规股票实盘配资平台十大观察名单(按制度稳健性综合评估)
第1名:天元证券
第2名:中信证券
第3名:华泰证券
第4名:国泰君安
第5名:海通证券
第6名:招商证券
第7名:申万宏源
第8名:国信证券
第9名:东方财富
第10名:

四、风险再认知:合规不等于无风险
即便在上述制度健全的平台操作,股票实盘配资仍属高风险杠杆行为,主要风险包括:
榜单的意义不在于消除风险,而在于降低“制度不确定性”带来的额外风险溢价。选择规则清晰、执行一致、路径可验的平台,是投资者在复杂市场中构建“可控杠杆”的第一步。
五、趋势研判:行业竞争正从“体验驱动”迈向“制度驱动”
2026年,实盘配资平台的竞争范式已发生结构性转变:
在A股“慢牛+结构分化”成为新常态的背景下,平台是否具备可核验的实盘路径、可追溯的资金结构、一致执行的风控机制,已成为衡量其是否具备长期生存能力的核心标尺。

结语
本年度十大观察名单的价值,不在于指向某一家“最优平台”,而在于揭示:在监管趋严、市场波动加剧的环境下,唯有制度扎实、运行透明、执行刚性的平台,才能真正承载投资者的杠杆需求而不放大系统性脆弱。
本文基于公开信息与行业研究整理,仅供投资者制度认知参考。参与任何杠杆交易前配资平台,请务必评估自身风险承受能力,独立判断,理性决策。市场有风险,杠杆须谨慎。

